

CJ MORE is a fast-growing Thai retail chain operated by CJ Express Group Co., Ltd., offering a hybrid format of supermarket convenience. With a wide product selection; fresh produce, groceries, personal care, and household items. CJ MORE is designed to serve everyday needs while delivering value, convenience, and a modern shopping experience.
The brand has experienced explosive growth, expanding from just a few hundred stores to over 1,200+ locations nationwide in a relatively short time. As of 2023, CJ Express was opening 100–200 new stores per year, primarily targeting provincial towns and secondary cities, a market often underserved by larger chains.
Backed by a strategy to tap into Tier 2 and Tier 3 cities, the company has successfully positioned CJ MORE as a strong competitor to 7-Eleven, Big C Mini, and Lotus’s Go Fresh, but with a more local and community-friendly vibe. Their aggressive expansion, smart location choices, and focus on affordability have made CJ MORE one of the fastest-growing retail formats in Thailand.

CJ MORE (operated by CJ Express Group Co., Ltd.) is the retail arm of Carabao Group, one of Thailand’s leading consumer goods conglomerates best known for the Carabao energy drink. While Carabao is widely recognized in the beverage industry, its strategy extends beyond drinks, CJ MORE represents its push into the retail and distribution space, creating a vertically integrated ecosystem.
This integration strengthens the group’s control over the entire value chain: from manufacturing (Carabao Tawandang) to logistics (Tawandang DCM) and now retail (CJ MORE). It allows for faster product rollout, stronger brand visibility, and data-driven consumer insights, reinforcing Carabao’s competitive edge not only in beverages but in Thailand’s broader FMCG marke
I worked as an Innovation Researcher under the Pioneer Team, the dedicated innovation unit under CEO Office of CJ MORE, the retail arm of the Carabao Group. The Pioneer Team (within CEO Office) operates at the intersection of business strategy, design, and technology, with a mission to explore and incubate new growth opportunities for CJ MORE within Thailand’s rapidly evolving retail landscape.
In this role, I focused on developing new service propositions that aligned with the company’s broader vision of digital transformation. My primary area of focus was on digital market opportunities exploring how CJ MORE could extend its services beyond physical retail to meet the changing behaviors and expectations of Thai consumers. This included conducting in-depth market research, identifying unmet needs, mapping service journeys, and co-creating new concepts with internal and external stakeholders.
A key part of my contribution was also in embedding design culture within the organization. I helped promote a human-centered approach to innovation by introducing service design methodologies, including design research, ideation workshops, prototyping, and testing. I worked closely with cross-functional teams, from marketing to logistics, to translate insights into actionable strategies and pilot programs.
Our goal was not only to deliver innovative services but also to build internal capability, enabling teams at CJ MORE to adopt a more agile, customer-centric mindset. Through this work, I contributed to a number of early-stage initiatives that tested new digital experiences and operational models, helping position CJ MORE as not just a fast-growing retail chain but a forward-thinking player in Thailand’s modern retail ecosystem.
We couldn’t simply develop an application and expect it to work, our customers are fundamentally different from those of other players. We needed to take the time to truly understand their behaviors, needs, and context before designing a solution that fits.
One of the key challenges I faced during my time at CJ MORE was leading a project to develop a Quick-Commerce (Q-Commerce) service for the company. While the concept of rapid delivery—typically within 30 minutes, was already gaining traction in urban areas through established players, CJ MORE had a very different positioning. Unlike other retailers who focused on metropolitan centers, CJ’s strength lies in Tier 2 and rural cities across Thailand. This presented a unique set of strategic, logistical, and behavioral challenges.
First, there was the market readiness issue. In many of CJ MORE’s target areas, digital adoption was still growing, and consumer familiarity with Q-Commerce was limited. We had to carefully assess whether the value proposition made sense in these contexts, and how to communicate it effectively. This required deep user research to understand daily shopping patterns, tech usage, and delivery expectations outside of urban environments.
Before jumping into solution design, we conducted a comprehensive competitor analysis to understand the existing Q-Commerce ecosystem in Thailand. Our goal was to uncover strategic white space and avoid replicating solutions that were already saturating urban markets.



To better understand how users interact with existing Q-Commerce services, we conducted a series of usability tests across leading competitor platforms such as GrabMart, LINE MAN Mart, and Lotus’s Go Fresh. Our goal was to uncover not just interface issues, but the emotional journey users experience when navigating these apps—particularly those from Tier 2 and Tier 3 cities with varying levels of digital familiarity. Participants were asked to complete simple ordering tasks while thinking aloud. We observed confusion with overloaded home screens, frustration with unclear delivery tracking, and anxiety around payment confirmation. These emotional friction points revealed that confidence, clarity, and a sense of control were just as important as speed or pricing.

At the same time, CJ MORE had already started exploring store-level sales initiatives by giving individual store managers the freedom to create their own strategies to boost revenue. These efforts were often highly local, shaped by the specific needs and behaviours of their communities. In many cases, managers had introduced their own delivery services using familiar tools like LINE or phone calls, sometimes partnering with nearby motorbike riders. This revealed a valuable insight: behaviours linked to quick commerce were already taking shape informally. Our task was to build on these existing practices by formalising and supporting them with a more structured digital service that aligned with CJ MORE’s innovation direction.
To understand these grassroots practices more deeply, we spoke with multiple store managers across different regions. We discovered that many stores were already using the LINE application to create group chats with their local customer base. These chats served as informal sales channels, where staff would promote daily deals, take orders, and coordinate deliveries directly with customers. To gain further insight, we joined and observed several of these LINE groups, allowing us to analyse real conversations, behaviours, and tactics used to build trust and encourage repeat purchases. This revealed a powerful, community-driven sales model that was already functioning without formal digital infrastructure—an important foundation for shaping our quick commerce strategy.


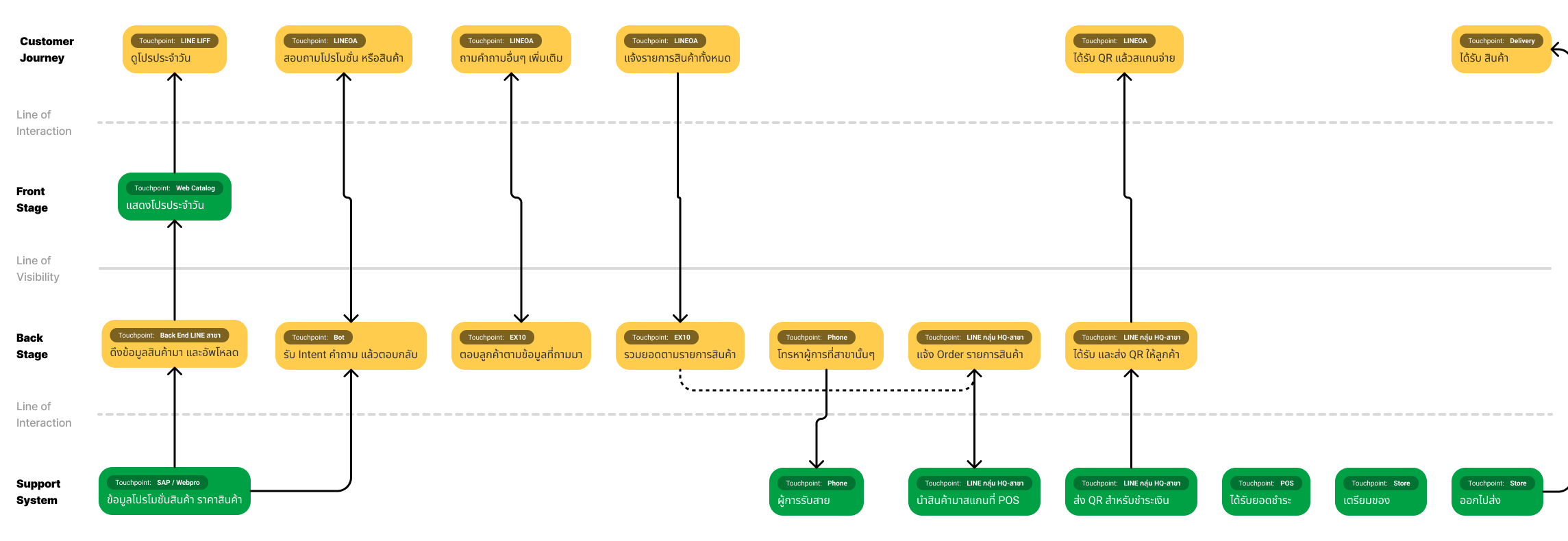
To synthesise our findings and identify opportunities for service innovation, I developed detailed journey maps illustrating both the customer purchase experience and the store-side operational workflow. These maps visualised the entire end-to-end process, from how customers became aware of promotions in LINE groups to how store staff prepared, packed, and arranged delivery. By mapping out both sides of the journey, we were able to pinpoint pain points, inefficiencies, and gaps in communication. This dual-perspective approach also helped align internal teams and made it easier to spot areas where digital tools could meaningfully enhance speed, consistency, and customer satisfaction.



Building on the journey maps, I created a comprehensive service blueprint to capture the behind-the-scenes processes, systems, and roles that supported the customer experience. The blueprint included frontstage interactions, backstage actions, and supporting systems, giving us a clear view of how store staff, logistics, and communication channels worked together—or failed to. This helped identify key service gaps, such as delayed handovers between staff, lack of delivery tracking, and inconsistent order logging. The blueprint became a shared tool to align stakeholders and prioritise which areas of the service needed redesigning, standardising, or digitising to enable a more scalable quick commerce model.

While testing and refining different service models, we also developed a sticker-based chat system within LINE to help staff respond more efficiently. By using pre-designed stickers that represented common products, order confirmations, and follow-up prompts, we were able to streamline chat interactions and reduce the time it took for staff to type out repetitive messages. This not only improved response speed but also created a more engaging and friendly user experience. The stickers acted as visual shortcuts, helping both customers and staff navigate the ordering process with less friction, especially useful in high-volume periods or for staff who were not trained in digital systems.

Once we synthesised our research and mapped the service ecosystem, we moved into prototyping. To test the feasibility of our proposed service model in a real-world setting, we used the Wizard of Oz method with one CJ MORE branch. Rather than building a full digital system, we simulated the experience manually, mimicking backend processes while customers interacted with the service as if it were live. This allowed us to validate key assumptions about ordering flow, staff capacity, and delivery logistics without requiring full system development. The test helped us understand operational bottlenecks, staff workload, and customer response, which directly informed the refinement of the service experience and its future scaling potential.


To support rapid prototyping, we leveraged LINE Official Account as our primary testing tool. This platform was already widely used by both customers and staff, making it a low-barrier way to simulate a digital storefront. We customised the account to display product categories, broadcast promotions, and receive orders via chat. This allowed us to observe how customers navigated the storefront, asked questions, and placed orders in a familiar interface. Using LINE also enabled store staff to manage interactions without the need for new systems or training, helping us test the concept in a live environment with minimal friction.
Based on our hypothesis that customers have different shopping preferences, we designed the prototype with two distinct channels.
- The first was a self-service option, where customers could browse products and place orders directly through the LINE Official Account menu.
- The second was a chat-based option, allowing customers to message staff for personalised support, similar to how many were already interacting with their local stores.
This dual-channel setup allowed us to test both autonomous and assisted shopping behaviours, helping us understand which model worked best for different customer segments and how each impacted store operations.


The test generated strong engagement, with a high number of leads and customer reach through the LINE Official Account. While the self-service menu saw some interaction, we found that a majority of customers still preferred the chat-based channel, relying on staff for product suggestions, confirmation, and reassurance. This validated our hypothesis that human interaction remains a key part of the shopping experience, particularly in Tier 2 and 3 cities, where relationships and trust play a stronger role in driving sales. The findings highlighted the importance of maintaining a hybrid service model that combines digital convenience with personal support.
But why the normal e-commerce experience isn't working?
To understand why the standard e-commerce experience was underperforming, we conducted follow-up interviews with users. We discovered that the issue stemmed from the information architecture of typical grid-based platforms. Our customers, who are highly price-sensitive, tend to shop based on promotions and visual comparison. The traditional e-commerce layout, focused on categories and filters, did not effectively surface time-sensitive deals or allow users to easily compare similar items side by side. In contrast, during our earlier manual testing via chat, users expressed a preference for seeing all product images at once, often scrolling through bulk-sent photos to make decisions quickly. This behaviour reflected an expectation of visual immediacy and deal-driven shopping, which current e-commerce formats failed to support. It highlighted the need for a more tailored interface optimised for visual scanning and promotion-first navigation.

However, we also found that the chat-based approach had its own limitations. In most stores, staff would reply to customer enquiries by sending a promotional brochure file, usually a long image or PDF containing all current deals. While this reflected existing practices, it often overwhelmed customers with irrelevant information. Many found it difficult to locate specific items of interest or compare prices easily, especially on mobile screens. This lack of curation and personalisation led to frustration and, in some cases, churn. The insight reinforced the need for a more structured and responsive system, one that maintained the human touch of chat but delivered content in a clearer, more user-friendly format tailored to individual preferences.

One of the major challenges we faced was the highly fragmented nature of the current service landscape. Each CJ MORE store had developed its own way of managing delivery and customer engagement, often using LINE accounts informally and inconsistently. In many cases, the existing LINE channels were designed primarily for marketing and were managed by external agencies, meaning we had limited control over how services were delivered or customised. This lack of standardisation made it difficult to scale or measure impact across branches. As a result, we began formulating a service model that could bring structure and consistency while still allowing for local flexibility. This involved defining core service flows, interaction principles, and tools that could be adopted across stores, setting the foundation for a more reliable, scalable, and user-friendly quick commerce experience.


To refine our value proposition and prioritise features, we incorporated quantitative pricing and desirability analysis into our research. Using the Gabor-Granger method, we tested customer price sensitivity for delivery fees by asking respondents at what price points they would consider the service too expensive, acceptable, or a bargain. This helped us define a viable pricing range tailored to our target segments, particularly in price-sensitive Tier 2 and 3 cities. In parallel, we used the Kano model to evaluate early feature concepts, such as real-time chat support, delivery tracking, and promotional alerts. This allowed us to categorise features into basic expectations, performance drivers, and delighters, guiding both MVP development and longer-term roadmap planning. These tools enabled us to ground our service design in measurable user preference data, reducing guesswork and ensuring product-market fit.


Based on our research, testing, and operational constraints, we decided to develop a dedicated LINE chat channel that could be seamlessly linked to the existing marketing LINE account already used by each store. This approach allowed us to maintain continuity in user experience, making it easier for customers to adopt the new service without needing to switch platforms or download additional apps. It also required a smaller investment and lower technical overhead, enabling faster rollout and easier staff training. By building on familiar tools while introducing a more structured service flow, the pilot struck a balance between scalability, usability, and operational feasibility, paving the way for a more consistent quick commerce offering across branches.


This project required extensive stakeholder buy-in across departments, from store operations and marketing to logistics and digital. One of the key success factors was creating a sense of shared ownership over the project. By involving cross-functional teams early, through co-creation workshops, field visits, and testing, we ensured that the solution was not only user-centred but also operationally grounded. Equally important was consistently amplifying the real voice of customers. By bringing frontline insights and user behaviours into strategic discussions, we were able to align internal priorities with real-world needs. This helped shift the mindset from a top-down rollout to a more adaptive, collaborative approach to service innovation.


