
This project is an innovation project developed by Claymore Innovation Lab, the disruptive business unit at AP Thailand PLC. The primary goal of this project is to reimagine and enhance the well-being and health of AP's residents by providing assistance for physical and mental exercise.
Fit.Friend is a new business initiative developed by Claymore Innovation Lab, leveraging the principles of Design Thinking. The team comprises a Manager providing leadership and guidance, along with three innovation creators with diverse backgrounds in business, design, and technology. Driving within the atmosphere of lean startup, the team aims to create innovative business solutions with a user-centric approach. My role in the team involves utilizing design methods to develop practical yet impactful customer experiences and ensuring effective delivery of these solutions.
Claymore Innovation Lab operates as a department within AP Thailand PLC, focusing on utilizing a human-centric approach for business development. The team, comprising a manager and three creators with backgrounds in business, design, and technology, collaborates to generate innovations that are viable, desirable, and feasible. Grounded in the value of empowering living, the lab aims to create new services and business opportunities for AP. We work under a lean iteration model, where we test to fail forward and create disruptive business models. This approach allows us to respond to feedback, and remain agile in meeting evolving user needs and market dynamics.

Fit.Friend is an innovation project spearheaded by Claymore Innovation Lab with a focus on Health & Well-being. Initially, our research revealed that many of AP's projects emphasized facilities such as gyms, pools, and co-living areas. However, these things often went unused. Despite a fully-equipped gym within the residential, residents still preferred to exercise elsewhere. This led us to investigate the reasons behind this behavior and explore ways to facilitate convenient exercise at home.


Fit.Friend is designed to function as an external motivator, providing ongoing support to users as they work towards achieving their fitness goals. Unlike traditional approaches that primarily emphasize sales generation, Fit.Friend's follow-up actions are tailored to align with the user's objectives. This approach allows Fit.Friend to not only support users in their fitness journeys but also build trust and loyalty over time.
Fit.Friend aims to support users in developing personalized fitness plans that are tailored to their goals and lifestyles. These plans are not static but dynamic documents that evolve over time to adapt to changes in the user's lifestyle and preferences. By continuously iterating and refining the plan, Fit.Friend ensures that it remains relevant allowing users to achieve sustainable results that align with their aspirations.
Fit.Friend ensures user convenience by providing trainers who are available for sessions anytime and anywhere. This flexibility allows the users to schedule workouts at their preferred time and location, accommodating their busy lifestyles and ensuring they can maintain consistency in their fitness routines. Whether it's a morning workout , a lunchtime session, or an evening, Fit.Friend's trainers are ready.
Fit.Friend engages with users to drive them towards their fitness goals through fun and challenging experiences. These experiences are developed using gamification techniques, motivating users to create self-discipline and improve themselves. By incorporating elements of gameplay into their fitness journey, users are incentivized to stay committed, track their progress, and strive for continuous improvement.

We expanded our user base by targeting a broader demographic, including individuals from lower income brackets who may have been deterred by our service's high costs. Utilizing insights from our stakeholder map, we enlisted senior sport science students as trainers, offering their services at more affordable rates. This initiative led to the creation of our "Youth Personal Trainer" program. The program not only provides students with valuable practical training opportunities but also enhances their skill development and prepares them for future careers. Working with clients enables students to develop essential interpersonal and communication skills. Additionally, offering cost-effective training services makes fitness programs accessible to a wider audience. By integrating students into our program, we not only support their professional growth but also enhance the accessibility of our services.




Fit.Friend implemented marketing strategies across both online and offline channels to reach its target audience. Offline, advertisements were strategically placed near subway stations close to the target residences, maximizing visibility and engagement with potential users. Additionally, Fit.Friend utilized online platforms such as social media networks and Google search engine marketing (SEM) and search engine optimization (SEO) to enhance its online presence and attract digital-savvy users. Through these comprehensive marketing efforts, Fit.Friend aimed to increase brand awareness, drive user engagement, and ultimately expand its user base.

After encountering our advertisements, potential customers are encouraged to engage further by visiting our website for additional information. Our website serves as a platform to illuminate the various challenges individuals encounter in pursuing their fitness objectives how Fit.Friend is uniquely positioned to support them. Through compelling narratives, testimonials, and informative content, visitors gain the deeper understanding of the solutions and personalized support offered by Fit.Friend.

Fit.Friend extends its services beyond the digital channels by offering offline consultation sessions with Fit.Friend Trainers. We provide on-route event booth at AP’s project site. During these sessions, individuals can meet with trainers to develop personalized exercise plans and strategize how to achieve their fitness goals effectively. Additionally, Fit.Friend offers free trial sessions, allowing prospective customers to experience firsthand the benefits before committing to a paid program.

Fit.Friend delivers its service through the LINE application, leveraging its popularity as the leading instant messaging platform in Thailand. Fit.Friend seamlessly integrates its functionality within the messaging app, eliminating the need for users to download a separate application. This approach reduces user investment and enhances accessibility to Fit.Friend's services. To access Fit.Friend services, users can navigate through the menu options within the chatroom.
1. Scan QR Code: Users can use this option to check in for their training sessions by scanning the provided QR code.
2. Book a Class: This action allows users to reserve a training session, requiring them to purchase class credits beforehand.
3. User Dashboard: Users can access their personalized dashboard to manage various aspects such as purchasing training credits, viewing their training plan, and reviewing their training history.
4. Visit Fit.Friend Website: Users can access the Fit.Friend website to find answers to frequently asked questions (FAQs) and gather additional information about the service.
5. Consult with Admin: This option enables users to seek assistance from the admin, primarily through the chatbot interface.
6. Confirm Payment: Users are required to upload their payslip to confirm their payment for the services rendered.

Users can access their personalized dashboard within the Fit.Friend application to conveniently manage their fitness journey. In this comprehensive dashboard, they can not only view their upcoming training sessions and review their training history but also take proactive steps towards their fitness goals. By centralizing these essential features in the dashboard, Fit.Friend empowers users to take control of their fitness regimen and stay motivated on their journey towards a healthier lifestyle.

Once users have added Fit.Friend to their LINE contacts, they can engage in consultations and exercise planning with Fit.Friend Admin. Having Fit.Friend in their contacts also enables users to receive direct promotional broadcasts. Users can utilize the Fit.Friend Chatbot to ask basic questions about exercise or calculate metrics like TDEE and BMI. For more in-depth inquiries and personalized planning, users can connect with Fit.Friend Admin. The chatbot offers initial responses, while human admins step in for more detailed conversations, ensuring prompt responses and human interaction when needed.

Users can conveniently book training sessions at their preferred times through the dashboard or directly from the menu. The booking page allows users to select from a variety of six different activities offered for training sessions.

Once users have booked their session, the system will promptly query and display available trainers. Users can then choose their preferred trainer from the options provided. Each trainer card will include essential information such as their certification, years of experience, and the training they specialize in.

Users will receive confirmation once their session has been successfully matched with a trainer. Users will be notified when their trainer arrives at the designated location. Upon meeting the trainer, users will need to check in by scanning the trainer's QR code to commence the session. The system will confirm the check-in, ensuring that the session proceeds smoothly. If confirmation is not received, the trainer will be unable to receive their training fee.

After the training session concludes, users will receive a comprehensive report within two days. This report includes a list of movements performed during the recent session, along with any cautions and recommendations provided by the trainer for the user's awareness. Additionally, the training report will feature a performance score and statistical data covering a one-month period. These insights enable users to challenge themselves and strive for continuous improvement in their fitness journey.

Fit.Friend offers free exercise training modules on YouTube, providing users with accessible and convenient resources to practice their exercises. These videos cover a range of fitness routines and techniques, allowing users to follow along and engage in workouts from the comfort of their own homes.

Fit.Friend provides loyal customers with a unique offering: a deck of exercise cards. Users can draw a card from the deck, each containing a specific exercise mission. These missions are designed to add variety and excitement to the user's workout routine, offering a fun and engaging way to stay motivated to their fitness goals.

Fit.Friend presents weekly challenges to its users, encouraging them to complete specific tasks and submit photographic evidence to confirm their achievements. Upon successful completion, users earn Fit.points, which can be redeemed for prizes or rewards at a later time.

To join Fit.Friend, candidates must undergo a trial session with the Fit.Friend team. Fit.Friend recruits trainers from various levels, ranging from students to professionals.

After being accepted as a Fit.Friend Trainer, candidates undergo onboarding by receiving a Trainer manual. This manual provides instructions on using the application, outlines company policies, and offers guidance on handling various situations, including extreme scenarios.



Fit.Friend's administrative portal serves as the central hub for managing operations. Admins have access to comprehensive data and the authority to make necessary changes, excluding financial and user privacy data. This centralized control ensures efficient management and upholds confidentiality and security standards for sensitive information.



Define the scope and do the primary discovery to find out why people still go out for gym even though there are full-equipped gym within their condo.
1st MVP: Free exercise sessions with a trainer for tenant groups, organized through the juristic office. Results revealed a high level of interest among users, expressing satisfaction.
2nd MVP - Monetizing: Cloud Fitness ServiceUsers group up with neighbors, book classes, and share the fees.



To optimize the Fit.Friend service, we recognize the importance of delving into the perspectives of all stakeholders, including both end-users and service providers. Understanding their needs and pain points is crucial for refining the user experience and ensuring operational efficiency. Through in-depth interviews conducted across the ecosystem, we aim to identify challenges and opportunities that will guide our efforts to scale and improve the service. Transitioning from an MVP to a fully-fledged business requires a comprehensive understanding of various factors, including user behaviors, preferences, and engagement patterns. By focusing on key user segments, such as active participants, occasional users, and those who have churned, as well as engaging with service providers like trainers and administrators, we can develop strategies to enhance the overall Fit.Friend experience and drive sustainable growth.


After defining the types of end users, we narrowed our focus to occasional and churned users. Employing the contextual interview method, we delved deep into the needs of these target customers. Over 100 users were interviewed throughout the development phase, fostering an iterative approach. Utilizing empathy mapping, we analyzed user statements to uncover their true insights. Our findings revealed that the current service posed barriers to participation, and users expressed concerns about the quality of Fit.Friend trainers. Moreover, many users cited a lack of motivation as a primary reason for not exercising. By synthesizing these insights into a mental model, we gained a deeper understanding of the underlying rationale behind user behaviors. We identified various triggers that motivate individuals to exercise, such as body image and health concerns, while also recognizing the ease with which users discontinue their exercise routines when faced with inhibitors.


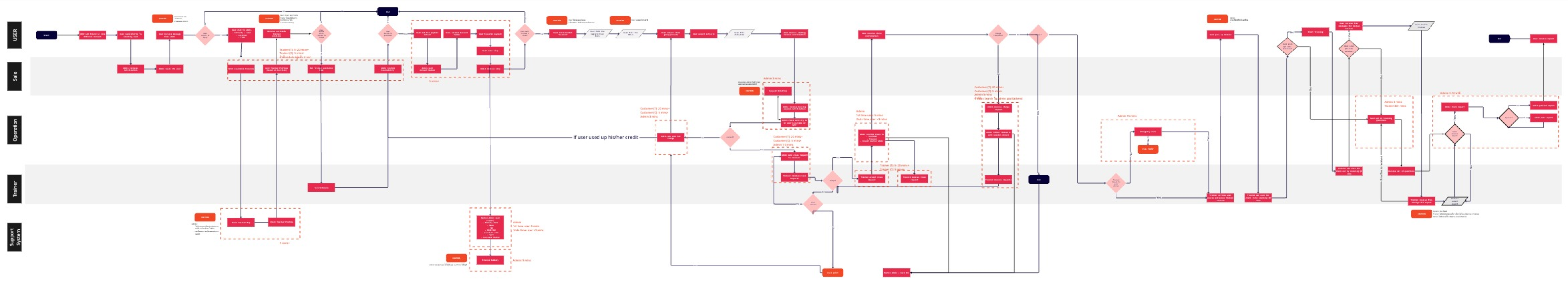
Apart from front stage part of Fit.Friend's service, we also realized the importance of enhancing the operational efficiency behind the scenes. To tackle this, we embarked on a detailed analysis of the backstage operations. Utilizing swimlane diagrams, we meticulously mapped out the flow of operations, identifying each action required by every user role within the system. This thorough examination uncovered several bottlenecks, particularly in processes heavily dependent on human involvement. One of the most significant challenges we found was the complexity of communication among administrators, customers, and trainers. Given that communication involved multiple stakeholders and required coordination across various channels, such as in-app messaging and email, the potential for human error was high. This underscored the need for a more streamlined and automated communication system to minimize errors and improve overall efficiency in managing user interactions and service delivery.

Fit.Friend users encounter diverse challenges, ranging from differing preferences for administrative assistance to manual account verification processes. Users face potential confusion when selecting activities outside their package and struggle to locate suitable trainers. They can’t follow the plan to achieve their goal due to they can’t find their time to exercise and no one helping them to do so. These issues underscore the importance of optimizing user experiences and augmenting platform functionality to effectively address user needs.
Users seek clear and concise information presented through simple methods that prioritize privacy and flexibility. They prefer not to engage in complex procedures and rely on Fit.Friend to provide comprehensive guidance, motivation, and notifications. Also user looking forward to someone to actuate them to exercise not to sell more class.
The recurrent challenges include inconsistent session updates when other trainer accept the job, overlook in non-training related tasks. These conflicts are arising from availability mismatches. Also many clients purchases the service session by session so Trainer can’t plan anything in long term and leads to do the session in overall training instead. These issues underscore the critical need for improved communication, class scheduling accuracy, and task management to boost overall service efficiency.
Trainers often overlook non-training tasks and fail to update their availability, preferring job opportunities in proximity to their location. Additionally, they require manual notifications and may prioritize minor tasks at a later time.
Admin’s lack of engagement with the application system and limited understanding of the product show significant challenges. Additionally, manual operation of tasks by the admin, including invoice and report creation, as well as individual trainer matching and status updates, indicates inefficiencies in the current process. These lead to multiple errors that could be prevented in the future. Most users purchase session by session so admin can’t follow up to drive sales.
Administrators are burdened with numerous manual tasks, resulting in frequent human errors, while the current system lacks of the adequate supports for the essential business processes. Admin don’t want to disturb the client but they want to facilitate and drive them toward their plans.

To address these challenges comprehensively, we organized a collaborative workshop involving all stakeholders to brainstorm potential solutions. We employed a variety of ideation methods during the workshop, including
Crazy 8: A rapid sketching exercise where participants fold a piece of paper into eight sections and sketch eight different ideas in a short time frame.
Six Thinking Hats: this method involves wearing metaphorical "hats" representing a different thinking style (e.g., analytical, creative, practical). Participants switch between hats to explore multiple perspectives.
Magic Word: In this exercise, participants are presented with a list of unrelated words or phrases (the "magic words") and are challenged to generate ideas related to the topic at hand using these words as inspiration. This technique encourages the lateral thinking by prompting participants to make unexpected connections.