

Sales Digital Workstation or SDW is a platform created from Allianz technology's Global Digital Factory to handle all the sales's activities that occur throughout the sale funnel. This platform is available to all the agency that partnered with Allianz within Europe, Asia and Australia. Most Allianz in different countries share the same process but there are some requirements that different, so the application within SDW is available to configure based on Allianz Headquarter's requirements in each country.
I am redesigning Allianz’s lead management system (including Lead Machine and Lead Engagement Tool), transforming both the front-end and back-end interfaces to align with NDBX, Allianz’s global design system. This redesign enhances user experience while ensuring adaptability to local requirements across European markets. I collaborate closely with the Global Product Owner, Product Owners from each country, and Insurance Process Experts from Allianz Headquarters to ensure the system meets both global standards and local business needs.
The project focuses on optimizing data workflows, streamlining lead tracking, and improving system configurability to support diverse market requirements. By integrating global design principles with localized customization, the system provides a cohesive yet flexible interface. A key priority is creating an intuitive, efficient environment that balances Allianz’s branding with practical, country-specific features.
This initiative modernizes the platform, empowering teams with a scalable, user-friendly system that enhances operational efficiency, improves lead management, and drives better decision-making across Allianz’s European markets.
For the redesign of Allianz’s lead management system, I closely collaborated with stakeholders including the Global Product Owner, Country Product Owners, and Insurance Process Experts at Allianz Headquarters to ensure compliance with NDBX while addressing local market needs. Working alongside other designers within SDW, we cross-checked requirements, validated design decisions, and ensured consistency across different markets.
To maintain efficiency and design coherence, I reused and adapted design components from previously launched projects, leveraging proven patterns to streamline implementation and enhance user familiarity. Throughout the process, I coordinated with stakeholders to align business objectives with user experience improvements, ensuring that the system remained both globally standardized and locally configurable.
By integrating insights from various teams and ensuring seamless collaboration, the redesigned system successfully balanced scalability, usability, and adaptability, empowering Allianz teams across Europe with a more intuitive and efficient lead management platform.
For the redesign of Allianz’s lead management system, I worked closely with the Global Product Owner, Country Product Owners, and Insurance Process Experts at Allianz Headquarters, ensuring alignment with NDBX while addressing the complexities of local market needs. Collaborating with other designers within SDW, I focused on maintaining design consistency while tackling key challenges in connectivity, component reusability, and cross-country configuration.
One of the primary challenges was ensuring seamless integration with other SDW software, requiring close coordination with development teams to maintain system interoperability. Additionally, while reusing design components from previously launched projects helped accelerate the process, many did not perfectly fit the specific UX scenarios of the lead management system. This required careful adaptation and iterative testing to balance efficiency with user experience.
The most intricate challenge was handling configuration across multiple countries, where processes were similar but not identical. To address this, I worked on creating a flexible yet structured system, allowing localized adjustments while preserving a cohesive design foundation. Through continuous stakeholder collaboration, iterative validation, and careful refinement, the redesigned system successfully provided a scalable, adaptable, and user-friendly experience across Allianz’s European markets.


The Lead Admin Tool, the backend of the lead management system, presents several critical UX issues that hinder usability and efficiency:
A redesign must focus on streamlining data presentation, improving usability, and enhancing navigation to create a more efficient and user-friendly system.
The redesigned Lead Admin Tool prioritizes usability, clarity, and efficiency by transforming the overwhelming table into a more structured, intuitive interface. Key improvements include column prioritization, allowing essential data to be visible while secondary information is accessed through progressive disclosure. Adaptive layouts minimize excessive horizontal scrolling, and filtering, grouping, and search functions enhance data accessibility. A configurable interface enables customization based on country-specific requirements while maintaining global consistency. By improving visual hierarchy, navigation, and data organization, the new design reduces cognitive overload, streamlines lead management workflows, and significantly enhances productivity and user experience for Allianz teams across Europe.




The redesigned Lead Admin Tool tackles usability challenges by grouping the many column attributes into logical clusters, reducing visual clutter and improving navigation. Collaborating with users through card sorting, I identified natural groupings of data based on how they are typically used together. These clusters are now integrated into a filter panel with multi-selection options, allowing users to customize their view and display only relevant information. This approach eliminates excessive horizontal scrolling, enhances data accessibility, and provides a more intuitive, user-controlled experience, ensuring that lead management remains efficient, flexible, and aligned with diverse workflows across different countries.

The redesigned offers a table setting feature that allows users to adjust the number of columns based on their specific needs. If multiple clusters are selected, users can further refine their view by customizing the table layout. This feature follows the standard NDBX pattern, ensuring a consistent and familiar user experience across Allianz systems. By leveraging a common design language, users intuitively understand how to configure their table, reducing the learning curve and enhancing efficiency. This flexibility empowers users to tailor their workspace, improving data visibility and streamlining lead management processes without overwhelming the interface.
Before designing the Lead Engagement Tool, we initiated a visioning process, bringing together stakeholders from various countries to align requirements and set a unified direction. This collaborative workshop, facilitated by the Product Owner, Agile Coach, and myself, provided a platform to understand diverse market needs, identify shared challenges, and define key objectives. Through structured discussions and exercises, we established a clear vision for the tool, ensuring it balanced global consistency with local flexibility. This process set the foundation for a user-centered design approach, aligning business goals with user experience priorities before diving into the actual design phase.



After aligning with all stakeholders, I conducted a UX audit to evaluate the current Lead Engagement Tool, analyzing how it functions and identifying areas that needed to be revamped to meet the new requirements and ensure compatibility with SDW software. Through this process, I uncovered several critical UX issues:
These findings highlighted the need for a structured redesign to improve consistency, usability, and system scalability.
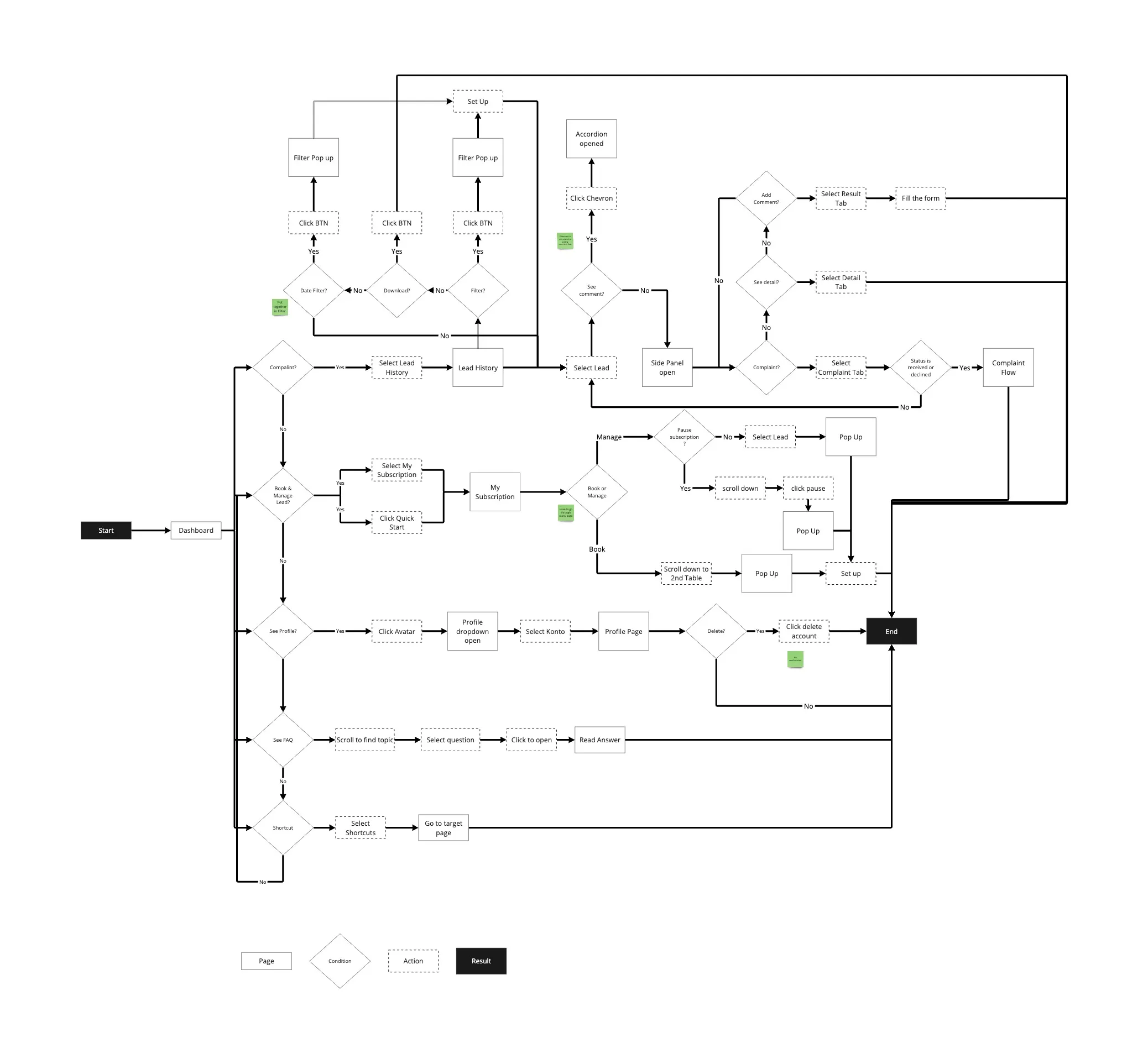
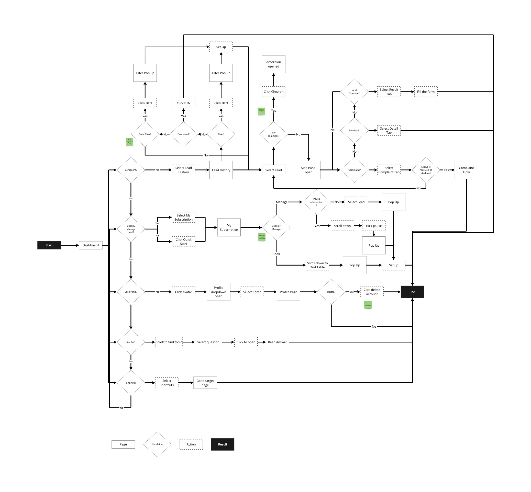
I developed a new user flow based on the updated requirements, ensuring that the redesigned Lead Engagement Tool aligns with business needs, enhances usability, and integrates seamlessly with SDW software. The new flow streamlines key user actions, improves task efficiency, and ensures a more intuitive navigation experience.
To present my work effectively, I consolidated all individual flows into a single comprehensive flow for my portfolio, making it easier to showcase the end-to-end user journey. This unified flow highlights process improvements, interaction logic, and decision points, providing a clear and structured overview of the redesigned experience.







I worked on this project for over eight months, continuously iterating on the design process to refine and enhance the Lead Engagement Tool. Throughout this period, I collaborated closely with stakeholders, conducted UX audits, facilitated visioning workshops, and developed user flows and interactive prototypes for usability testing across multiple countries.
While the redesigned software significantly improved usability, compliance with NDBX, and system scalability, it does not cover all planned features in the development pipeline. As I decided to accept a new opportunity and resign, my contributions laid a solid foundation for future iterations, ensuring a scalable and user-centered direction for the tool’s ongoing development.




Sales Process Management is an E2E process starting with lead creation and ending with a policy issuance (or fullfiling the need of the customer).
Lead management is the process to create and qualify leads
Opportunity Management encompasses all activities meant to transform a qualified lead (prospect) into a customer, independently on the business event providing the prospect or the type of contact / handling followed
Campaign Management is one specific way to execute opportunity management. It includes communication to specific target groups of (potential) customers typically addressed through mass communication

The sales process is driven by business events originating from different modules. Sales sources focus on identifying the customer from different angles. Leads source focuses on gathering the leads from various digital touchpoints. Agents will gather all the information and then will interact with them in multiple ways. After that, the success source will be collected and managed by Opportunity Management, then analysed and processed by Sales Task Management by automatically creating tasks and reminders whenever possible and useful.
Lead is a contact who actively expressed a concrete purchase intention of an insurance product, and Allianz can legally contact for sales purposes by voluntarily sharing their contact data with Allianz. The lead will be a digital lead if the starting point of the customer journey is online, targeted at acquiring prospects, and made available to the sales unit in a digital manner.



Lead Engine will validates the quality of the lead, enriches, and route the Lead according to the parameters. Lead will be presented in form of Tasks on Sales Task Management and will manage by Agents. Agents will manage leads through Lead Engagement Tool. They will also handle, complaint and managing the budgets through LET as well.



I designed an interactive prototype to support the User Research team in conducting usability testing across different countries and user groups. This prototype replicates real user interactions, allowing researchers to evaluate the effectiveness of the new design, validate user flows, and gather insights on pain points. By creating a realistic, testable experience, the prototype ensures that stakeholders can assess usability before full implementation. The findings from these tests will inform further refinements, ensuring the Lead Engagement Tool meets user expectations, aligns with business goals, and functions effectively across diverse markets.