
This project is an experience design project developed by Ogilvy & Mather Thailand for Krungthai Bank (KTB), Platform Team. Ogilvy provide the solution to KTB as an external consultant focus on utilizing design method to improve channel’s experience of KTB.

Krungthai Bank, commonly referred to as KTB, is a state-owned financial institution operating under a license issued by the Ministry of Finance. With the largest network of domestic branches in Thailand, KTB is a prominent player in the country's banking sector. The bank's vision, "Growing Together for Sustainability," reflects its commitment to empowering employees to facilitate growth and prosperity for customers, thereby enhancing societal and environmental well-being. This vision underscores KTB's dedication to fostering sustainable development and contributing positively to the communities it serves.
NPA, an acronym for Non-Performing Asset, represents a financial instrument wherein the borrower has defaulted on agreed-upon interest and principal repayments to the lender for an extended period. In the context of Krungthai Bank (KTB), NPA denotes a service provided by the bank to manage and sell such distressed assets acquired from debtors. These assets predominantly comprise real estate properties, and the KTB NPA platform facilitates the sale of these second-hand properties to interested buyers in the market. Through this service, KTB aims to mitigate financial losses stemming from non-performing loans while also providing an avenue for investors and individuals to acquire distressed properties.

This project centered on enhancing the digital interface of the KTB NPA service, utilizing a UX Design approach. By integrating service design methodologies with human-computer interaction techniques, I aimed to develop UX designs that would optimize the entire service experience. This comprehensive approach resulted in a seamless transition from online to offline interactions, ultimately elevating the digital experience for users interacting with the KTB NPA platform.


In many cases, the journey of purchasing second-hand property begins offline, often with a call to a realtor. However, this approach can create significant pressure for buyers. With KTB, our call-to-action directs users to the property website, empowering them to explore information at their own pace and without any undue pressure. This shift in approach ensures that users have the freedom to make informed decisions and enhances their overall experience with the service.

Buyers can easily identify properties listed for sale by the signage displayed in front of each property. These signs typically include essential information such as the property's price, size, and contact details for further inquiries. By providing clear and visible signage, potential buyers can quickly identify available properties in their desired locations. This approach not only makes it convenient for buyers to find relevant properties but also ensures that sellers effectively market their listings to potential buyers passing by.

Buyers can find property listings displayed in the vicinity of KTB bank branches, typically on bulletin boards or designated areas dedicated to showcasing available properties. These listings provide key details about each property, such as its price, size, location, and contact information for further inquiries. By displaying listings in prominent areas near bank branches, KTB facilitates easier access to property information by KTB staffs to drive sales.



Users can switch to investing mode by toggling the option in the top navigation bar. This mode offers a distinct set of information tailored for investors. Within the investor mode, users can access a graphical representation illustrating the price growth trends for the selected area. Additionally, property listings in this mode display yields from the last quarter, providing valuable insights for investors considering real estate investment opportunities. By offering specialized features and data visualization tools, the investing mode enhances the user experience and supports informed decision-making for investors interested in the real estate market.

When a user decides to place an offer on a property listed on the platform, they can initiate the process by submitting their offer through the website or application. The platform will prompt them to provide details such as the offered price, desired terms, and any additional conditions they may have. Once the offer is submitted, it undergoes a review process by the bank's representatives who assess its viability and compatibility with the property listing. If the offer meets the necessary criteria and aligns with the seller's requirements, the bank will proceed to communicate with the user to discuss further steps, which may include arranging an open house visit or initiating negotiations with the seller. Throughout this process, the user is kept informed of the status of their offer and any developments that arise, ensuring transparency and clarity in the transaction process.

Utilizing its affiliation with a bank, KTB NPA offers additional benefits to users, including a loan calculator feature and personalized suggestions for favorable deals on house loans provided by KTB. This integration enables users to conveniently explore financing options and receive tailored recommendations, enhancing their experience and facilitating their decision-making process when considering property purchases.

Users also have the option to compare listings by selecting the "add to comparison" feature available on the property cards. This functionality enables users to conveniently gather and analyze relevant information from multiple listings side by side, aiding them in making informed decisions based on their preferences and requirements.

KTB NPA also positions itself as an information hub for real estate trends and other KTB-related news. Users can browse through this page to access articles covering various topics. In the article page, KTB NPA provides in-depth insights into real estate investments and related trends. Additionally, users interested in these trends can explore related properties currently available on the NPA listing directly from the article page. This integration offers users a seamless experience, allowing them to stay informed and explore potential investment opportunities within the same platform.

In the article page, KTB NPA offers in-depth insights into real estate investment, catering to users who are interested in staying informed about industry trends and opportunities. Users can explore detailed analyses, market forecasts, and expert commentary to gain valuable knowledge about real estate investment strategies. Additionally, the website provides links to related properties currently available for sale on the NPA listing, allowing users to seamlessly transition from learning about investment trends to exploring potential property options. This integrated approach provides users with a comprehensive resource for both education and action in their real estate endeavors.


The KTB NPA website ensures a seamless experience across both desktop and mobile platforms, offering 100% responsiveness. This means that users can access the service anytime, anywhere, and on any device, without compromising on the quality or functionality of the platform. Whether users are browsing from their desktop computers or mobile devices, they can expect a consistent and optimized experience, allowing for effortless navigation and interaction with the website's features and content.

In this project, my primary focus was on crafting the experience strategy and delivering wireframes as a proof-of-concept to the client. Upon receiving sign-off, I facilitated the handoff of the designs to the Ogilvy UI Team, who transformed them into stunning UI designs. This collaborative approach ensured that the user experience vision was translated seamlessly into visually appealing and engaging interface designs, aligning with the client's objectives and enhancing the overall project outcome.
I conducted validation of these designs through "Task-based testing" involving 20 participants who had previously purchased property from NPA. The results were overwhelmingly positive:
All users found the new experience to be easier than the old one.
All users reported that the new experience helped them make purchase decisions faster.
15 out of 20 users were able to complete all the given tasks successfully, indicating high usability and effectiveness of the redesigned interface.
I iterated on this project through three cycles of testing and revision before final handoff. Each cycle involved gathering feedback, implementing revisions, and testing again to ensure continuous improvement and alignment with user needs and preferences. This iterative approach allowed for fine-tuning of the design and ensured that the final product met the highest standards of usability and effectiveness.




I conducted a customer journey analysis to gain insights into the decision-making process of potential customers. Through this analysis, I discovered that users typically make decisions after revisiting sales posts 2-3 times. The primary reasons for abandoning potential purchases were twofold: first, users couldn't find the property they were looking for, and second, they found better deals on other websites. This highlighted the key challenge of closing deals swiftly to prevent user churning.

In my investigation of the current KTB NPA website, I conducted an audit by immersing myself as a customer. I navigated through various flows within the service, including contacting the call center and self-booking processes. It became apparent that the website contained a plethora of disorganized information, resulting in increased cognitive load for users. Furthermore, the UI design did not adhere to the principles of Human-Computer Interaction (HCI), rendering the interface non-intuitive and easy to navigate.

I conducted a customer journey analysis to gain insights into the decision-making process of potential customers. Through this analysis, I discovered that users typically make decisions after revisiting sales posts 2-3 times. The primary reasons for abandoning potential purchases were twofold: first, users couldn't find the property they were looking for, and second, they found better deals on other websites. This highlighted the key challenge of closing deals swiftly to prevent user attrition.

In delving into potential gap for improvement, I carefully mapped out the stakeholders involved in the process of acquiring a second-hand property. This comprehensive visualization offered insights into the multifaceted nature of property transactions, revealing the intricate network of individuals and entities contributing to the decision-making journey. By understanding the roles and interactions of these stakeholders, I gained a deeper understand for the complexities inherent in property acquisition and the myriad factors influencing users' decision-making processes. Moreover, the stakeholder map illuminated the significant influence of online key opinion leaders, highlighting the digital landscape's impact on user behavior and decision-making patterns in the realm of property transactions.

After conducting interviews with all participants, I synthesized the gathered data to create personas based on buying intentions. Through this process, I discovered that there were two distinct personas, each with their own set of key decision factors. Despite these differences, both personas exhibited similar behaviors when it came to making purchasing decisions. This insight into the varying needs and preferences of different user segments allowed us to tailor our approach and design strategies to better address their specific requirements and enhance the overall user experience.
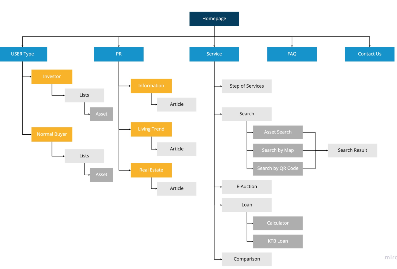
To enhance my understanding of how users navigate through the information structure, I developed a detailed navigation map that illustrates the various pathways users take to access property listings and relevant information. This map served as a valuable tool for engaging with the client in discussions about the intricacies of the information architecture, allowing us to explore different entry points and user journeys leading to the property selling page. By visually depicting the diverse routes users may take, we gained insights into their navigation patterns and preferences, enabling us to identify areas for optimization and improvement within the digital platform.



Through my research, I discovered that users with different purchasing intentions seek out varying types of information. These user types are categorized based on their intent to purchase: investors and personal users. This insight helped tailor the information architecture and content strategy to better meet the distinct needs of each user segment.
I discovered that users in the real estate industry typically do not make purchasing decisions impulsively. Instead, they engage in a multi-step process that involves revisiting the website, interacting with agents, and conducting thorough research before reaching a decision. This insight suggests that strategies relying on impulse buying mechanics may not be effective in this industry.
The decision-making process for purchasing property often involves consultation with family and friends, indicating that it's a collaborative effort rather than a single opinion. This insight underscores the importance of social influence and peer recommendations in the real estate decision-making journey.
The real estate purchasing journey involves multiple offline touchpoints, with users visiting physical locations several times and conducting online research repeatedly. This iterative process continues as they consult with their social circle before reaching a decision.

I conducted market research on the second-hand property market and created a positioning map to assess the current standing of KTB NPA and its potential positioning in the market. Our goal was to position KTB NPA as an all-in-one business unit specializing in the sale and storytelling of second-hand real estate properties. This strategic positioning aimed to differentiate KTB NPA and elevate its brand perception among target audiences, ultimately driving growth and market share in the competitive real estate landscape.
I developed a flow chart to depict the behavior flow for the website, mapping out the sequence of user actions. This flow chart served as a collaborative tool with developers, enabling them to align the website's algorithm and logic with the user's actions effectively. By visualizing the user journey, we ensured that the website's functionality and features are designed to meet user needs and expectations seamlessly.



I developed the information architecture for the website using a card sorting method involving existing customers and stakeholders from the bank. Through this process, we created a site map that aligns with user behavior flow more effectively. The information architecture includes a structured site map and ontology system tailored to the needs and preferences of the target users. This approach ensures a user-friendly navigation experience and enhances the overall usability of the website.